音乐教学过程中潜移默化地进行德育的方法,如何潜移默化地开展幼儿德育研究
音乐教学过程中潜移默化地进行德育的方法
如何潜移默化地研究幼儿道德教育幼儿道德教育的方法(1)充分发挥艺术作品的有效性幼儿思维的具体形象很难用抽象的第一概念来把握。用孩子最喜欢的艺术形象教育孩子是非常有用的。例如,当孩子们听“无牙老虎”的故事时,他们吃糖的次数大大减少,不爱卫生的孩子也像“猪变干净了”

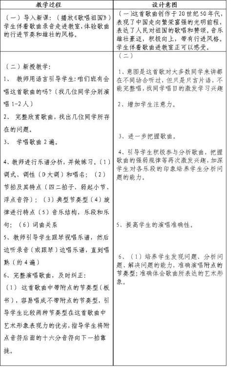
教师自觉地利用环境和自身的教育因素,对学生进行...
教化方法包括人格影响情景教化艺术教化主题环境和教师本身属于情景和人格,所以选择c
如何潜移默化地开展幼儿德育研究
如何潜移默化地研究幼儿道德教育幼儿道德教育的方法(1)充分发挥艺术作品的有效性幼儿思维的具体形象很难用抽象的第一概念来把握。用孩子最喜欢的艺术形象教育孩子是非常有用的。例如,当孩子们听“无牙老虎”的故事时,他们吃糖的次数大大减少,不爱卫生的孩子也像“猪变干净了”

教师自觉地利用环境和自身的教育因素,对学生进行...
音乐教学过程中潜移默化地进行德育的方法范文
摘要:在大力推进素质教育的背景下,音乐教育被赋予了“培养道德”的重要使命。音乐课不仅要教给学生必要的音乐理论和演唱方法知识,而且要在音乐教学过程中潜移默化地进行德育教育。作为一名音乐教师,我们应该抓住各种机会,用各种方法在课堂上渗透德育。
关键词:高中;音乐课;德育渗透;介绍教学;学会唱歌;音乐欣赏;
《普通高中音乐课程标准》明确提出了音乐教学的目标之一:突出艺术学科特色,思想道德教育与音乐教育相结合,陶冶情操,提高修养;在九年义务教育的基础上,应进一步加强学生对音乐的兴趣和爱好,掌握必要的音乐知识和欣赏方法,开阔视野,启迪智慧,促进学生身心全面健康发展。在大力实施素质教育的背景下,音乐教育被赋予了“德育”的重要使命,并以其日益崭新的面貌在学校素质教育中占据着重要的地位。
事实上,早在古代,圣贤就已经意识到音乐的德育功能。思想家荀子在他的《乐论》中说,“音乐家既能善圣人之心,又能善人心”。它深深打动了人们,改变了习俗。”因此,王道用礼仪和音乐给人们带来和平。荀子特别强调音乐的德育功能,认为音乐可以“造福于民”,可以“改变风俗习惯”,可以“使人和谐”。因此,它是圣人的最爱。战国时期,礼乐衰亡,战争肆虐,人民生活不佳,荀子看到了音乐的强大力量,认为它不仅能陶冶情操,提高素质,还能改变不良习俗,给国家带来和平与稳定!在当前的社会环境下,作为一名音乐家,学生如何在喜爱的音乐中培养优雅、优美、健康的人性是摆在我们面前的课题。因此,在音乐课中渗透德育不仅是新课程标准赋予我们的使命,也是时代赋予我们的责任。

那么,高中音乐课应该如何承担这个重要的任务呢?如何在音乐课中充分发挥德育的教育功能?
1。在引入过程中渗透道德教育
在音乐教学中,导入是音乐教学的前奏和导入。它也是课堂教学不可或缺的一部分。引入新课程的重要性不言而喻,它应该抓住学生的兴趣点,把学生的注意力和兴趣转移到要教的新课程上,作为课前思想和情感的准备,为学生感受音乐和展示音乐提供良好的基础。作为一名音乐教师,我们的介绍必须传播感情,“爱动而言之”,“情书使言之巧妙”。在教学过程中,要抓住把教学引入德育的好机会,根据教学内容营造充满情感的音乐氛围,从而感染学生,使他们情绪化。例如,当我们教授“同一个世界”时,我们可以通过邀请学生观看“让世界充满爱”音乐的大屏幕来做好入门课。丛飞在2005年跻身中国十大人物之列,是一位非常可爱的歌手。有人统计,在过去的十年里,丛飞参加了400多次慈善演出,捐赠了至少300万元的慈善资金,资助了183名贫困儿童学习。然而,当他被诊断患有晚期胃癌时,他甚至负担不起医疗费用。丛飞的心脏停止跳动后,他无私地捐献了角膜,为五名眼病患者带来了光明。丛飞毫无保留地把所有时间都给了那些需要帮助的孩子,甚至愿意从生活中借钱。然后我演奏了丛飞去世前创作和演唱的歌曲《祝你幸福》。这首歌提醒人们多想想别人,多关心和爱身边的人。伴随着《让世界充满爱》温暖的歌词和旋律,以及深情的叙述,和谐的搭配犹如春风荡漾,营造出充满深情的音乐情境,震撼了学生的心灵,进一步提升了学生的精神境界。
2。在歌曲学习和演唱中渗透德育
在中学音乐教学过程中,教科书中的道德因素有时不如思想品德教科书中的道德因素明显。它们通常是深刻的、内在的、个体的或隐藏的。这就要求教师不仅要停留在教材内容的表层,还要对教材进行细致的分析,挖掘道德因素,挖掘深刻的思想内涵,将音乐课的思想教育与音乐艺术的美感巧妙地结合起来,启迪学生的心灵,使学生受到潜移默化的影响。多年来,音乐课一直被人们视为一种娱乐课程。这实际上是一个误会。音乐教育的形式是具体而直接的。它不仅能达到精神陶醉、精神愉悦和审美享受,还能接受一定的思想教育。
我们都知道,为了给观众留下深刻印象,演唱的歌曲必须充满感情。为了充满情感,一个人必须对歌词和歌曲有透彻的理解,并且在亲切地演唱一首歌曲之前,要与作者的情感产生共鸣。然后,通过给学生讲音乐家的故事,挖掘音乐作品的思想内涵,渗透德育。例如,以优异成绩从法国巴黎音乐学院毕业后,我国著名音乐家冼星海谢绝了法国音乐界的殷勤挽留和慷慨对待。他毅然回到了灾难深重的祖国,为国家呐喊,为抗战呐喊,创作了许多优秀的音乐作品。一个“黄河合唱团”唱出了时代最强的声音。面对命运的不公,德国音乐家贝多芬在失聪的情况下,毅然创作了举世闻名的第九交响曲。欣赏贝多芬的《命运交响曲》时,学生们被这些生动的故事所感动,深深感受到这些音乐中所表达的与命运顽强斗争和最终胜利的精神对每一个崇拜者都有强烈的震撼。同时,让学生讨论和比较这些人物和他们自己,看看他们有什么差距,他们在哪里得到反映,以及他们应该如何在以后的学习和生活中做到这一点,以便道德教育能够渗透到学生的各个方面。
例如,当我在教“国旗真漂亮”这首歌时,我首先读歌词,理解这首歌,然后带领学生理解国旗,让学生进一步联想到我们的运动员赢得世界冠军和奏国歌的情景。爱国主义教育逐步深化,进一步深化了学生为祖国未来建设做出贡献的理想信念。另一个例子是歌曲“让我们摇摆双桨”。作者细腻的笔触使这首歌看起来非常美丽和安静。在理解歌词含义的基础上,学生们自然而然地联想到祖国壮丽的山川,感受到民族音乐的伟大,并在学生心中播下热爱中国的种子。
三。音乐欣赏中的道德教育
音乐欣赏是音乐教育的重要手段之一。其目的是培养学生听音乐作品,获得音乐美的享受,满足精神愉悦和理性提升。音乐以其声学的魅力给人们各种各样的美好感觉。它的旋律,在跌宕起伏、抑扬顿挫、曲折曲折中,在动静、高低、快慢、紧松的对比组合中,显示出它独特的魅力,从而唤起人们对美的追求和向往,唤起人们的情感。它以其音响之美滋润着孩子们的心灵,并将热爱劳动、热爱集体、热爱生活、热爱祖国等德育内容融入音乐欣赏中,培养他们的情感。例如,当欣赏歌曲“彩桥到台湾岛”和“东方明珠”时,让学生复习上学期学的“国歌”。学生们知道这是中华民族形象的象征,他们可以就中华民族5000年的文明史说很多话:中国的今天和明天,中国的改革开放...今天是澳门向祖国说话,长达300年的呼唤“祖国母亲,我想回来”。它充满了起起落落,幸福和泪水挂在笑脸上,挣扎挣扎挣扎,渴望,随着音符的跳动从心底流淌出来。香港的呼唤让祖国母亲看到了今天更加美丽的“东方明珠”。然而,还有一个孩子日夜关心他母亲的心。“海龙王”,你能建一座彩桥连接鼓浪屿和基隆港吗?面对台湾,郑成功的子孙想象着“荣耀”和“快看”的渴望情绪感染了学生。这种感觉是母子的感觉,想着爱,想着回报。通过歌曲的教学和欣赏,没有人会被感染!他们倾听,歌唱,热爱他们的国家。在教与学的过程中,他们的情感、态度和价值观得到提升,道德情感得到升华,从而缩短了教材与学生、教师与学生、学生与社会和生活之间的距离。因此,不难看出这个班给了学生充分的爱国主义教育。另一个例子是当欣赏森林和树荫下的鸟的歌声时,老师引导学生听和区分音乐中的各种小动物和各种鸟的叫声,并让学生学习各种动物和鸟的叫声。此时此刻,音乐的魅力与学生们的心灵碰撞,达到了最佳的相互展示效果。同时,教师应该利用这个机会引导学生跟随机器,激发学生对自然的热爱,引导学生欣赏未来的音乐作品。我们应该多听多想,感受、理解和体验音乐中所表达的声音、音色、配器、和声和意境之美,以美愉悦我们的心灵。
四。音乐实践中的道德教育
音乐课是一门实践性很强、技术性很强的学科。获得基本知识和技能需要实践和扎实的实践,这需要良好和实用的教学方法。然而,在音乐教学中,许多教师仍然停留在口口相传的旋律教学中,使得音乐课显得枯燥无味。如果采用多样化的教学方法,不仅有助于学生掌握所学知识,还能进一步陶冶情操,开阔视野,提高思想道德素质。例如,通过小组合作竞赛的形式,有助于培养学生的合作意识,利用集体智慧和力量,互相帮助,互相学习,共同受益,从而培养学生的集体主义精神,加深对集体构成的理解,加深对集体的热爱。游戏是学生喜欢的一种活动形式。音乐教材中的游戏有一定的目的性和思想性,情节性和对抗性和竞争性。它们符合青少年的生理和心理特点,很受学生欢迎。在游戏中,学生成为班级的主人,学生成为音乐活动的参与者和创造者,和谐的师生关系,提高学生的学习兴趣,可以轻松掌握学到的知识,也可以培养学生的情感,无形中开展德育教育。例如,当唱“雁行高飞”时,学生可以分组表演。音乐旋律优美,动作轻柔优美。这培养了学生从小遵守纪律、热爱团队的良好学习品质。例如,在课外唱诗班和器乐合奏排练中,因为唱诗班和管弦乐队由许多人组成,所以相互合作是非常重要的。它要求每个人不仅要唱得和弹得整齐,还要一起努力才能表现好。在工整的基础上,特别强调多声部的演唱和演奏不仅要有和谐的部分,还要更加注重各方面的协调与配合,从而完美地展示出艺术表现力强的声乐和器乐作品。在此基础上,教师应充分利用这种情况对学生进行集体主义教育。这里“由美国指导”的效果是最直接和最有说服力的。不难看出集体主义意识在合唱和合奏音乐活动中有多重要。这种相互合作与协调的意识是我们学校道德教育的重要组成部分。音乐教育的核心目标是用音乐培养学生的精神美,用音乐激发学生的智力,用音乐唤起学生的情感,用音乐进行德育。
此外,教师应该以自己的形象对学生进行微妙的道德教育。作为一名音乐教师,应该从自己做起,严格要求自己,为有良好道德修养的学生树立一个好榜样。教师整洁大方的服装、自然端庄的教学风格、生动的语言、热情的歌唱和整洁认真的板书,都会时刻影响学生。简而言之,合格的音乐教师应该根据学科的特点,在教学中向各地的学生渗透德育教育。
德国音乐作曲家乔治·弗里德里希·汉德尔(George Friedrich Handel)说:“如果我的音乐只能让人快乐,那么我很抱歉,因为我的目标是让人们高尚。”因此,音乐对培养学生的道德品质非常重要。音乐能激发学生的智力,唤起学生的情感,让学生在音乐中学习和成长,并能始终关注自己的行为,约束自己的行为,弘扬爱国主义,通过音乐的力量感受道德的力量。那么这堂音乐课必须是有效的,能给学生带来积极的能量。
综上所述,随着我国教育体制改革的不断深化和发展,人们对中学教学提出了更高的要求。因此,教师应充分利用各种有效的教学方法,使学生德、智、体、美、劳全面发展。因此,德育不应局限于思想道德课,音乐教学也应充分发挥自身优势渗透德育。这就要求中学音乐教师充分挖掘音乐教材中的道德因素,有效提高中学音乐教学质量,不断提高思想道德素质。只有这样,我们才能更好地满足当今中等教育的要求,为提高中等教育水平做出贡献。


