知行合一论文(名师推荐6篇),当代大学生如何实践知行结合
知行合一论文(名师推荐6篇)
当代大学生如何践行党提出的“按照马克思主义辩证唯物主义和历史唯物主义的基本原则,总结国内外发展问题的经验教训,吸收人类文明进步的新成果,站在历史和时代的高度”的1500字科学发展观,是一种新型的发展观,科学发展观内涵极其丰富,涉及经济、政治、文化和社会发展

知行合一的议论文
知行合一:指中国古代哲学中认识论和实践的命题,主要涉及道德修养和道德实践 中国古代哲学家认为,我们不仅应该知道(“知道”),更应该实践(“行动”)。只有把“知道”和“行动”统一起来,我们才能被称为“好” 明朝武帝统治的第三年(1508年),郑德是心学的集大成者。论点是支持论点的材料以及作者用来证明论点的理由和依据。它分为两种类型:事实论证和理论论证。 1.事实论证:事实在论证中起着明显的作用。分析事实,看到真相,并测试它是否与文章观点逻辑一致。 (代表性例子、结论性数据、可靠的历史事实等。) 你好,没必要把这些人当成问题。如果你愿意帮忙,你会帮忙的。如果你不愿意,尤其是对于这样的人,你不会帮忙。他们不会因为你总是帮助他们就认为你很好。相反,随着时间的推移,他们会认为这是你应该做的,所以如果你不帮忙,你会对自己态度不好。如果你不总是帮助,或者说,知识和实践的统一:它指的是中国古代哲学中认识论和实践的命题。它主要是关于道德修养和道德实践。中国古代哲学家认为,只有“知识”和“行动”相统一,不仅知识(“知识”),尤其是实践(“行动”)才能被称为“善”。明朝武帝郑德三年(1508年),心理学大师王守仁说,所谓知行合一[执行摘要]是指心理认知和决策。行动包括所有心理和外部行动。两者的融合既不是基于心理认知和决策,也不是以实践为依据,也不是把实际行动作为对心灵的一种完全清晰的理解,而是使人们认识到这一点:心理认知,
当代大学生如何实践知行结合
当代大学生如何践行党提出的“按照马克思主义辩证唯物主义和历史唯物主义的基本原则,总结国内外发展问题的经验教训,吸收人类文明进步的新成果,站在历史和时代的高度”的1500字科学发展观,是一种新型的发展观,科学发展观内涵极其丰富,涉及经济、政治、文化和社会发展

知行合一的议论文
知行合一论文(名师推荐6篇)范文
关于知识与实践统一的第一篇论文(1)
主题:知行合一:培养大学生公益精神的关键
摘要:培育公益精神可以使大学生培养感恩、互助、友爱、奉献的高尚道德情操,提升大学生的思想道德境界,具有积极的社会道德价值。知行合一强调道德认知与道德实践的结合,这是培养大学生公益精神的第一要义。应加强大学生的公益认知和实践,实现知行合一的道德意识。
关键词:知行合一;公益精神;大学生;

公益精神的社会价值和道德价值
公益与个人利益和小群体利益相对应,反映了公众对公共利益的共同追求。公益行为是人们在自觉自愿的前提下,为公共利益无偿付出劳动或个人财产的行为。公益精神是人们在公益活动中的信仰追求、价值取向、品格和品质的精神风貌或品质,反映了文明进程中“奉献与慈善”超越个人私利的精神升华。
随着中国特色社会主义进入新时代,中国的政治、经济和社会全面改革进入了“深水区”。随着经济增长、社会转型和转型的加快,公共利益和个人利益的失衡带来了贫富分化、社会矛盾、生态环境破坏等各种社会问题。大学生社会福利活动作为传播社会主义核心价值观的有效途径和方法,秉承超越私利的利他精神,践行知行合一的精神,帮助弱势群体向社会传播大学的优秀文化、先进理念和高尚道德情操,引领社会文明风尚,促进社会和谐发展。在当前中国经济社会发展的环境下,凸显大学生的社会公益行为和精神具有重大的社会价值。
公益精神也成为当代大学生提高道德素质的理性要求。例如,在大学生志愿服务活动、暑期科技、文化、卫生“三农”社会实践活动、爱心教育、环保志愿者活动等活动中,千千不同城市数万名大学生志愿者用自己的实际行动实践了“奉献、爱心、互助、进步”的精神,展示了当代大学生志愿公益的巨大力量。通过公益实践,大学生可以直接走进社区、村庄、工厂、矿山和城市,真正了解社会状况和舆论,认识国情和社会状况,了解国家的重大政策,从社会中获取知识,增强对劳动人民的感情。通过艰苦的公益实践,许多大学生不仅看到了国家的进步和力量,看到了我们近年来取得的发展奇迹,而且深刻感受到了当前发展中不平衡和不充分的矛盾,要求他们牢记自己的使命,勇往直前,为社会主义建设做出贡献。通过这样的公益实践,大学生们受到了触动心灵的思想的洗礼。在此基础上,他们不断反思和修正自己的人生取向和理想追求,增强社会责任感,自觉将个人发展与国家和民族命运结合起来,坚定地树立了为中华民族伟大复兴不懈奋斗的理想和信念。
大学生不应该谈论道德,而应该坚持知行合一的
自古以来,中国就有知行合一、学习生活的道德哲学。《左传》首次提出了“知识”与“行动”的辩证关系。在《左传》召公的《十年》中,有一句谚语说“没有知识很难做事”,这意味着理解真理并不难,也不难实现。王阳明是中国古代“知行合一”思想的大师。他认为“知识”是指人们对道德的认知,“行动”是指人们对道德的实践。“盖阳明的所谓知识不同于普通的所谓知识,在于德性智慧。和它所谓的行为,就动机而言,比如大学的所谓意义。然而,如果你知道自己在做什么,那么你就能做到。好不是空谈。”(1)那么,在这方面,王阳明的“知行合一”意味着人们应该在道德认知的基础上与道德实践紧密结合,不仅实现道德的真谛,而且忠实地履行和实践道德要求。
王阳明的知行观具体包括两个方面:一方面,知行是密不可分的,他认为“良心、万能、有意识的做,即知行”,这意味着如果有道德认知而不促使自己进行道德实践,那么这就不是道德认知;另一方面,知识是行动的基础,知识决定行动。正如他所说,“知识是行动的开始,行动是知识的成就。”道德认知是道德实践的前提,但道德实践反过来又促进道德认知。知识和实践是彼此的手段和目的。王阳明知行合一思想深刻揭示了道德认知与道德实践的关系。这也符合马克思辩证唯物主义的内涵。理论指导实践。实践反过来又促进了理论的更新。理论和实践相结合,促进事物的发展。
由于道德认知与道德实践中知行合一思想的理论特征,知行合一对我们开展大学生道德教育,特别是公益精神教育具有积极的指导意义和现代价值。习近平总书记在2014年五四青年节期间与北京大学师生的一次讨论中指出,“道不能谈,德不能空。事实上,我们应该从知与行的统一出发,努力鼓励大学生不要谈道德,而要坚持知与行的统一,把功夫运用到实践和日常执行中去。
加强大学生公共利益认知与实践
目前,大学生公益精神的培养还存在一些现象和问题。例如,在“知识”方面,国内高校很少开设培养大学生公益精神的课程,大学生对公益精神缺乏系统科学的认识。大学生公益宣传活动的广度和维度不够,受众需要进一步扩大。在“做”方面,我国慈善公益的社会氛围不够浓厚,大学生公益实践不够深入,缺乏吸引力。要解决这些问题,我们需要努力做到知行合一。
第一,增强大学生的公益意识。“知识是实践的开始”。要促进道德实践,首先必须有正确的道德认知。高校应开设大学生公益活动选修课,推进大学生公益精神教育进课堂,通过科学系统的课堂教学向学生传播公益思想和公益精神。关注公益精神的思想渊源、理论内涵、伦理意蕴、现代价值和道德意义。注重课堂教学方法的改革,采用受大学生欢迎的案例、讨论、辩论等多种形式,增强课堂吸引力。大学生公益精神的研究与实践应建立学生社团。通过社区活动,加强大学生志愿者之间的交流与合作,发挥同伴教育和学生共同进步的作用。大力利用榜样激励挖掘和宣传大学生公益明星、公益模式和公益模式,促进大学生对公益精神的认同。开展多种专题教育活动,通过演讲比赛、征文比赛、公益规划方案评比、优秀公益博客评选等形式,增强大学生公益精神道德意识。
第二,加强大学生公益实践。“行动是知识的成果”,道德认知必须落实到道德实践中,道德教育才有意义。我们要在深刻理解国情和世界形势的基础上,密切关注国家和社会发展的需要,把大学生的公益实践和公益活动开展到祖国和人民最需要、最困难的基层和第一线,让群众感受到公益的温暖。坚持时代主题推进公益实践,可以根据国家精准扶贫、低碳经济、环境保护等时代主题把握公益实践项目的“靶心”,在践行公益精神的同时,有针对性地设计公益项目方案,帮助国民经济和社会发展。我们应该注意拓展大学生公益实践的维度。在认真开展“三农”、“四到社区”和志愿服务等传统公益活动的同时,应积极探索大学生公益活动的新领域和新方式,不断拓展公益实践的维度,吸引更多大学生参与公益实践。我们应该注意充分发挥教师知行合一的道德示范作用。教师应带头参与和组织公益实践,做到言传身教。
第三,加强大学生知识与实践的统一。知行合一是培养大学生公益精神的最终目标。大学生的道德意识是道德教育的最高境界。我们应该鼓励大学生自觉地将“知识”与“实践”相结合,在获得公益认知和公益精神感知的同时,反思和修正自己的公益实践。在推进公益实践和开展公益活动后,我可以及时总结,仔细感受自己的想法和所得,形成经验,提升自己的公益认知。通过公益认知与公益实践的相互促进和整合,可以实现公益精神知行合一的道德意识。
笔记
1蔡元培,《中国伦理史》,南京:江苏文艺出版社,2007年,第124页。
关于知识与实践统一的第一篇论文(2)
主题:以“知行合一”为导向的社会主义核心价值观教育策略分析
摘要:连云港市部分中小学生存在“知行脱节”现象,这是由于长期忽视价值观教育过程、基本人文原则、道德情感因素以及德育的实际效果造成的。从2012年开始,项目团队探索面向中小学“知行合一”的社会主义核心价值观教育策略,构建了五个实现中小学生“知行合一”的战略模型图,包括:因材施教,使“知行合一”成为可能;丰富认知,自觉“知行合一”;价值导向,让“知行合一”成为时尚;活动渗透使“知行合一”成为常态;实践的加强使“知行合一”成为现实,形成了连云港市中小学生探索社会主义核心价值观教育策略的区域性经验。
关键词:社会主义核心价值观;知行合一;思想政治教学;教育战略;
认知与行动相统一的社会主义核心价值观教育策略
吴杏花
江苏新海高中
摘要:
连云港市部分学生存在认知与行为分离的现象,这是由于忽视了价值观教育的过程、做人的基本原则、道德要素和道德教育的长效性造成的。自2012年以来,项目组以认知和行动统一为导向,探索了中小学社会主义核心价值观教育策略,构建了五种策略模式,包括因材施教、丰富认知、实现意愿、用价值引领、渗透行动、实现常态、强化实践。
关键词:
社会主义核心价值;认知和行动的统一;道德教育;战略;
2011年11月,对江苏省连云港市中小学生社会主义核心价值观“知行合一”的问卷调查显示,86%的高中生认为应该在快速公交系统中让座给老人、弱者、病人和残疾人,但实际上只有49%的人这样做。96%的中小学生理解交通灯的含义,但只有78%的学生能自觉遵守这条法律。在连云港,进入任何一所中小学,社会主义核心价值观的24个字随处可见,每个孩子都能流利地背出来,但中小学生的社会主义核心价值观教育如何实现“知行合一”?这是许多德育工作者十分关注的一个命题。
党的十八大以来,习近平总书记高度重视青少年社会主义核心价值观教育。他对全国青年学习和实践社会主义核心价值观提出了16个字的要求,即“记住要求,树立榜样,从小做起,接受帮助”。这些要求非常接近儿童学习、交流和成长的现实,充满了秘书长对青少年健康成长的希望。在新的时代,把习近平的教育思想付诸实践是每一个教育工作者应该研究的一个重大课题。
为了解决上述问题,项目组于2012年开始探索以“知行合一”为导向的中小学社会主义核心价值观教育策略。
一、解决问题的过程和方法
上述问题大致可归结为以下四个方面:
1.价值观教育的过程被忽视了。
受重智轻德的应试教育影响,教师将价值观教育过程视为传授知识和观点的过程,而学生认为思想道德课和政治课最重要的是取得高分。
2.人类的基本原则被忽视了。
价值观教育没有从做人的基本原则出发,从而失去了道德教育影响的根本意义。只有培养生活的基本原则,学生才能在家里成为好孩子,在学校成为好学生,在社会上成为好公民。
3.道德和情感因素被忽略了。
教师不重视挖掘教材中的道德和情感因素。他们依靠直觉来捕捉文本和插图的表面信息,不能理解其中包含的道德和情感注释,也不能抓住道德和情感的火种。
4.道德教育的长期有效性被忽视了。
道德教育过程的长期复杂性决定了道德教育的长期有效性。有些“知与行脱节”的现象存在,是因为学生没有机会继续学习和练习,缺乏适当情境和条件的刺激。
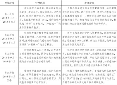
针对上述问题,我们分四个阶段探索上述问题的解决方案(见表1)。
表1“中小学生社会主义核心价值观知行合一”问题的解决方案

二。实践成果的主要内容
经过六年的探索,连云港市中小学生社会主义核心价值观教育策略的探索形成了区域性经验。这些经验由“因材施教”、“丰富认知”、“指导价值”、“渗透活动”和“强化实践”五大策略组成,以“知行合一”为导向(见图1)。
图1连云港市中小学生价值观教育模式图

1。因材施教,使“知识与实践相统一”成为可能
社会主义核心价值观的内容深度、表现形式和形成过程具有阶段性和个体差异性的特点。在六年的实践中,我们根据中小学生的特点实施教育,促进知识与实践的统一。对于小学生来说,如果他们需要展示自己,他们将有机会表达自己。对于初中生来说,他们更倾向于亲社会,所以他们会调动自己的参与积极性。对于高中生来说,他们的思想政治素质发展是不平衡的,所以有必要用理性去理解事物,用理性去帮助。
2。丰富认知,使“知行合一”成为自愿的
我们认为,社会主义核心价值观的形成必须经历“感知-理解-接受-认同-内化-外化”的一般过程。因此,我们应该从强化认知入手,认真审视各环节目标的实现情况,促进知行合一。
(1)挖掘课程要素,渗透内容的“整合”。《道德与社会》教材内容十分丰富,涵盖道德品质、科学、历史、文化、政治等方面。它以生动的事例、生动的表达和灵活的方式充分体现了爱国主义精神。在学习《黄艳的后裔》时,我们给学生们演奏了一首《龙的后裔》。通过这些形式,我们让学生站在他们的立场,这实际上加强了学生对核心价值观的理解。
(2)优化教学过程,渗透“核心”学习。不同的教学过程产生不同的认知效度。在学习《不可忘记的耻辱》时,我们让学生在课前阅读教材,通过报纸、网络、调查和访问了解日本军国主义在中国犯下的滔天罪行。孩子们不仅能讲生动的例子,还能展示从网上下载的关于南海和钓鱼岛的图表和视听资料。这个国家的概念得到了加强,以前的爱国热情空已经在课堂上表现出来。
(3)结合社会热点,渗透“生活”的视野。社会热点是我们价值观教育的调味品,也是学生改变认知的“催化剂”。在“日益繁荣的祖国”的教学中,我们不仅让孩子们理解和掌握教材的内容,而且特别引导孩子们收集党的十九届中央委员会“二百年”目标的内容,使教学紧跟时代脉搏,增强孩子们对“繁荣”和“民主”价值观的理解。
3。价值导向,让“知识与实践的统一”成为时尚
我们倡导营造良好的校园文化和舆论环境,形成以情感、理性和行动为基础的“价值导向-价值认同-价值实践”的德育理念。
(1)抢占先机,占领中小学生价值观教育的制高点。项目团队坚持积极领导的教育原则。我们通过师生对话、专题班会、专题讨论、升旗仪式等方式,让社会主义核心价值观引领大多数年轻人的精神世界。2015年底,连云港市组织德育工作者打造了一款适合中小学生认知特点的读物——《雷锋汽车的故事》——连云港市中小学生德育读物。这本书通俗生动,深受中小学生的喜爱。开展社会主义核心价值观教育是我们的共识。也是连云港市重要的地方德育课程资源之一。该书的内容包括故事、经验和行动部分,分别反映了不同教育水平对核心价值观的内容要求。其中,\"行动片\"通过搜索、访问和宣传引导孩子们走出教室走向社会,践行雷锋精神。
(2)培养人,运用软方法对中小学生进行价值观教育。随着社会主义核心价值观逐渐深入人心,文明校园风尚逐渐形成,然而一些儿童的生活习惯仍然存在问题。在这方面,我们依靠“软方法”,如环境熏陶、情境体验和文化熏陶来引导我们的孩子。江苏新海高中凝聚了博爱的主题文化,以学校历史上的英雄事迹引导学生从“爱自己、接受自己”走向“爱他人、造福世界人民”,开展了“诚信友爱、爱美友爱”的主题教育实践。
4。活动渗透,使“知行合一”成为
中小学生社会主义核心价值观的形成机制主要包括“需求驱动”、“情感引导”和“实践强化”。我们主要开展以下活动:
(1)学校的第一课。2016年恰逢长征胜利80周年。当人们庆祝赢得女子排球奥运会时,也在谈论女子排球的精神。同年9月1日,连云港苍梧小学将女排精神与“不怕牺牲、勇往直前、团结互助、坚忍不拔”的长征精神相结合。苍梧小学这学期第一课的主题是“追忆长征岁月,弘扬先辈精神,展示青年风采”。参加革命战争的红军老战士马如英向学生们讲述了饱经战乱的岁月,鼓励他们努力学习,努力学习,为祖国服务。新海高级中学邀请中富申英碳纤维有限公司董事长张郭亮,以中富申英公司12年来“为国家和民族争光”、获得国家科技进步一等奖为例,鼓励新海学生为国家和社会进步做出贡献。
(2)搭配“雷锋车”。连云港长途汽车站的“雷锋车”集团成立于1963年,55年来为连云港所有人树立了榜样。我们在核心价值观教育中运用了本土的“德育品牌”资源。我们邀请了“雷锋车”组的第一代司机李宝英给学生们做了一个关于“与雷锋车同行”的专题讲座,感动了在场的每一位老师和学生。我们组织学生阅读《雷锋汽车故事——连云港市中小学生道德教育读本》,引导学生开展“爱心、负责任”的校园志愿活动。
(3)感恩教育。我们不会忘记降低我们教育的起点。我们的价值观教育将严格务实,从学会感恩开始。2015年5月10日,连云港洛阳小学以即将到来的“母亲节”为契机,在辖区内所有小学、教学中心和幼儿园开展感恩教育活动。2018年3月8日国际妇女节,连云港市苍梧小学少先队大队向学校全体少先队员发出倡议,希望队员们能利用周三的作业空闲时间,给母亲们最真诚的爱,让她们开心地微笑。通过感恩教育,让更多的孩子体验“助人为乐”;关爱他人,实现自我成长的快乐,教育孩子“回报滴水之恩”,都是以感恩为基础的。
(4)民族传统节日。在社会主义核心价值观教育中,我们注重引导学生了解、理解、体验和感受节日和纪念日,加强传统文化、传统美德和革命传统教育。例如,连云港高级中学于2011年开始举办新疆内陆高级中学班。在社会主义核心价值观教育过程中,学校每年都会为学生举办“古尔德日”庆祝活动,引导学生从热爱老师、热爱学生、热爱校园逐渐上升到对中华民族大家庭的理性认识。学校还利用“古尔德日”的庆祝活动宣传“三不可分”、“四个认同”和“五个观点”,教育学生爱国主义、社会主义和军队,加强高年级学生对中国特色社会主义的认同。
(5)大华《西游记》走在“从经验中学习”的道路上。连云港市是《西游记》中孙悟空孙武空的故乡。连云港市苍梧小学位于郭华山脚。学校利用这一独特的地理位置资源探索区域文化课程。引导学生阅读《西游记》,观看《西游记》,玩《西游记》。所有的表演都是由学生自己创作、指导和表演的。学生们在尊重原著的基础上,充分发挥想象力。校园戏剧内容丰富,形式多样,已被添加到校园生活中。通过阅读、观看、表演等活动,我们践行了“面对困难、积极乐观、勇于承担、勇于进步、不怕困难、开拓进取、勇往直前”的精神,鼓励孩子们在学习和生活中发扬不怕困难和危险的能力,勇于实践人生。
5。实践得到加强,使“知行合一”成为现实
社会主义核心价值观的形成和行为的培养必须经过反复训练才能成为习惯,才能转化为更稳定的习惯,实现知与行的统一。
(1)内容集成
教科书具有重要的思想教育功能。教材的深度挖掘和内容的整合是加强社会主义核心价值观实践教育的关键环节。项目组根据专题对教材内容进行整合和划分,形成若干专题,并建立相应的实践教学环节。例如,在对“政治生活”的研究中,“平等”的价值观渗透到“法律面前人人平等”、“男女平等”、“民族平等”和“主权国家享有平等权利”的内容中,并统一组织了一次“寻求生活平等”的课后调查。
(2)方法选择
拓展课堂教学,构建不同的实践教学场所,形成多层次、立体的实践体系;
在课堂教学中,我们倡导精彩的课堂实践教学,运用灵活的教学方法和丰富的课堂实践,增强学生对社会主义核心价值观的理论认知,增强学生的公众参与能力。
在学校的综合实践中,我们倡导以学生为主体,学生自主合作开展调查、参观、考察、服务、劳动等。获取相关知识。
在校外实践中,我们通过社会调查、模拟CPPCC会议和微电影让学生了解改革开放以来连云港的发展变化,用内心信念影响孩子的行为,引导中小学生的行为习惯。
三。
学生在生活规划和社会责任、文化意识和社会责任、问题解决和决策、信息素养和研究能力方面有了显著提高。三年来,实习单位在省级以上学科竞赛中获得217个一等奖,在全国信息学、生物学和化学奥林匹克竞赛中获得9枚金牌和银牌,在江苏省“中学生与社会”作文竞赛中获得一等奖69名学生,在全国中学生作文竞赛中获得一等奖15名学生,在全国中学生英语水平竞赛中获得一等奖32名学生。2017年8月,江苏新海高级中学代表队在全国青年模拟CPPCC活动中获得优秀展览奖、优秀团队奖、优秀提案奖和最佳研究报告奖等荣誉。连云港市高级中学在新疆高级班先后获得全市基础教育创新创业项目“十项”奖和全国优秀师生文艺作品评比组织奖。
教师的职业道德、教学技能、人文素质和社会影响力也有了很大提高。2013年6月,“江苏民族宗教”报道了项目实践单位连云港高级中学5名教师的先进事迹,他们以“让校园成为新疆学生用心的家园”为主题关爱学生。尹晓珍老师被教育部人民教育厅和新疆教育厅评为内地新疆高中优秀教师。蒋寒工作室成员张强被授予连云港“勇敢的青年”。项目组培训了董长春、于婕等22名青年教师,徐凯红、潘海东等9名市级学术带头人,其中49人在省市级基本功竞赛中获得一等奖。许多项目已被批准为省级重点项目。国家、省、市三级刊物共发表论文268篇,获奖论文69篇在核心期刊上发表,18篇由中国人民大学图书报刊信息中心全文转载。
新海高中实施该项目后,学生的行为得到了很大的改善。2012年至2017年,学校建设了4个省级课程基地、2个省级基础教育前瞻性教学改革实验项目和1个省级前瞻性项目。连云港高级中学立足自身实际,形成了跨文化背景下的办学思路。连云港苍梧小学实践项目“西部旅游文化特色工程”被评为江苏省基础教育精品课程基地。连云港解放路小学被评为第一个国家文明校园。
范文怡:知行合一(著名教师推荐6)
范文2:大数据背景下基于“知行合一”的企业环境信息披露演变
范文三对“知行合一”的正确理解
范文4:新时期的理想信念、理性认知、知行合一的理论与现实意义
范文5:王阳明“知行合一”及其哲学体系探讨



